通知公告
当前位置: 首页 > 正文

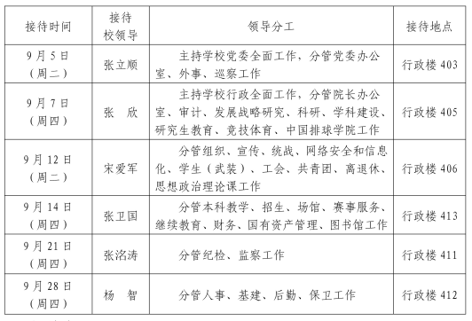
2023年9月校领导接待师生来访安排

2023-08-31

各基层党委,各党总支、直属党支部,各院、部、处:

根据《天津体育学院领导干部接待日制度》规定及学校近期工作安排,现将2023年9月校领导接待师生来访安排通知如下:相关事项:

1.来访人员须如实填写《天津体育学院领导干部接待日预约表》(见附件),并于接待日2个工作日发送电子邮件至wangjing@tjus.edu.cn,以便统筹安排。

2.接待安排如有变动,以临时通知为准。

联系人:王静,联系电话:23012024


学校办公室

2023831


关闭

Baidu
map